Coffee shop app

Coffee shop app offer a wide range of  customizable coffee and tea by online and offline order

END-to-END Application

Case Study

Project overview

The product

Coffee hours is a coffee ordering app in India. Coffee hours is offering a wide range of customizable delicacies like cappuccino, mocha, espresso coffee, cold coffee, black coffee etc. This app will make the ordering process smoother and faster, without customer queuing up and waiting in long queues for orders.

Project duration

Timeline: 80 Hours 4 Weeks
Solo Project
Tools Used: Figma, Zoom

The Problem

An easy way for the user to do what he or she wants which is to access his favourite products from Coffee hours and get them anytime anywhere in India without having to worry about long lines.

The Goal

The main goal was to create a unique application design to sell coffee/ order coffee to clients via the mobile application, pay for it and collect coffee at the selected times.

My role

UX designer
UX researcher
UI designer

Responsibilities

UX Research & Analysis    Design & Prototyping
Design & Prototyping    Usability testing
Collaboration & Communication
Accessibility & Inclusivity    Iteration and Improvement
User Interface specifies    User experience specifies

My Design process

Emphatize

Define

Ideate

Iterate

Prototype

Iterate

Test

Understanding the user

User research -summary

Research Goal: To know and understand the user needs, identify their pain points and frustrations.

I have conducted user research and user interviews to understand the users better. I interviewed frequent cafe customers. I researched reviews of other cafe ordering apps and took note of user pain points when using those apps.

User research -Painpoint

Persona

These personas helped in understanding the unique qualities, preferences and behaviours of the natural coffee shop app user.

Empathy map

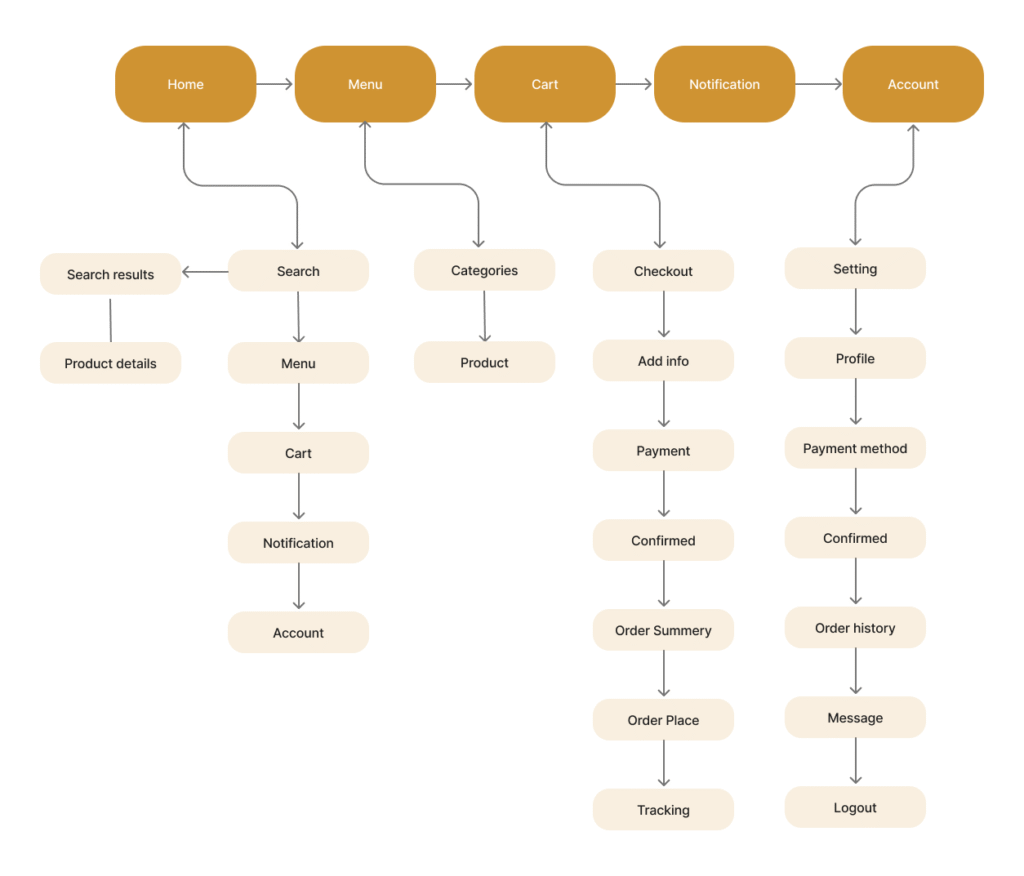
Information architecture

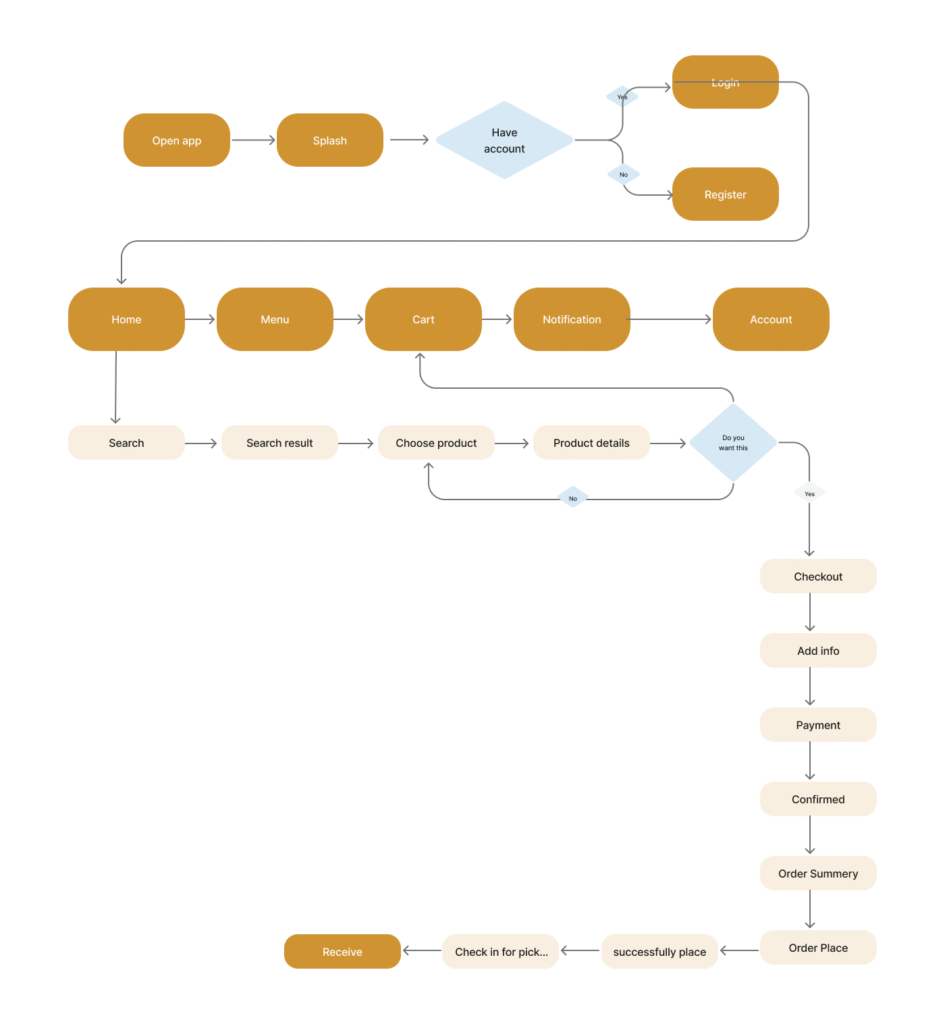
Userflow

Paper Wireframe

Style Guide

Highfidelty prototype

Visual Design

Let's Start Working

Contact Now

Social Media

© Copyright 2025 arpitadesignhub.in - All Rights Reserved.